Image
Author Sunday, May 2, 2021

37+ Contoh Gambar Flowchart Sistem Background

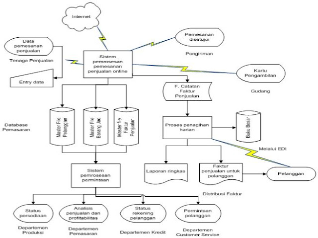
Bagan alir sistem ( system flowchart) bagan alir dokumen (document flowchart) bagan alir skematik (schematic flowchart) bagan alir program (program flowchart) bagan alir proses (process flowchart) 1. Flowchart sistem suatu lembaga, pemerintahan, oraganisasi, perushaan dan pabrik.

3 Contoh Flowchart Percabangan Beserta Programnya Kelas Programmer
3 Contoh Flowchart Percabangan Beserta Programnya Kelas Programmer from source kelasprogrammer.com
Sebelum menggunakan flowchart , biasanya kita membuatkan dulu sebuah rancangan layar yang disesuaikan dengan kebutuhan data dan kebutuhan pengguna. Contoh flowchart sistem ini seperti alur keja pabrik alur produksi barang alur pengriman dan lainnya. Baca juga artikel yang mungkin berhubungan :

Flowchart biasanya digunakan sebagai bukti dokumentasi untuk menjelaskan gambaran logis sebuah sistem yang akan dibangun kemudian diberikan kepada programmer, dengan begitu, flowchart dapat membantu untuk memberikan solusi terhadap masalah yang bisa saja terjadi dalam membangun sistem.

Flowchart program merupakan keterangan yang lebih rinci tentang bagaimana setiap langkah program atau prosedur sesungguhnya dilaksanakan. Contoh flowchart program sistem pakar rancangan layar sistem pakar diagnosa penyakit bayi flowchart digunakan untuk pengembangan sebuah aplikasi, dan memudahkan dalam pembuatan sebuah program. Flowchart sistem (system flowchart) flowchart dokumen (document flowchart) flowchart skematik (schematic flowchart) flowchart program (program flowchart) flowchart proses (process flowchart) flowchart system (system flowchart) Fungsi dari flowchart sama halnya dengan algoritma yakni menuliskan dari suatu program tetapi di tuangkan dalam bentuk gambar atau symbol.